两业协同怎么干?广东21地市密集亮招定目标!
不久前广东的“新春第一会”,把“制造业与服务业协同发展”作为关键任务“置顶”。
会后这一周,全省21地市迅速行动起来,响应号召,密集召开市一级的高质量发展大会,并结合自身的发展实际定目标、亮招数。
从部署安排来看,各地对两业协同发展的落实思路各有侧重,却也形成鲜明共识:一方面,是在推动两业协同发展中,更加注重招商引资和重大项目带动;而另一方面,则是把企业摆上“C位”,让市场主体迸发更强推动力。
对于各地市而言,接下来更重要的课题在于,找准各自的定位和优势,从此刻就开始行动,把共识转化为实效,真正抓住两业协同发展带来的新一轮机遇。
从会场到现场
各地“开局即冲刺”
不绕弯子、直奔主题,这是广东人刻在骨子里的务实。全省大会召开后,各地迅速行动、抢抓落实。
不少地市在全省大会后,紧接着召开了全市高质量发展大会。有的直接把会场开在企业里、开到项目上,彰显接下来的产业重心和发展思路。
中山将主会场设在海上风电龙头企业明阳集团内,超过30个制造业与服务业项目现场签约,投资额近200亿元。阳江则把会场搬至天顺风能项目现场,同步举行一季度重点项目动工、竣工仪式。
在高质量发展大会上,明阳集团进一步与中山签订投资协议。
一些地市领导在全省大会后直奔实地调研、现场办公,倾听来自科研、产业一线的声音。
珠海“六路并进”,组织六个调研组走进生产一线,开展重大项目联评互鉴,与企业家、科研人员面对面交流。江门则在全省大会当天下午直奔企业实地调研、现场办公,明确今年将实施现代服务业扩能提质攻坚行动。
也有一些地市直接“开干”,举行招商签约、重大项目动工等仪式,奋力冲刺“开门红”。
汕头在2月26日举行了第一季度重大项目开工活动,集中开工40个重大项目,总投资218亿元。
佛山、阳江也在召开全市高质量发展大会的基础上,举行了建设项目动工、启动或竣工仪式。
从会场到现场,从部署到动工,全省各地“不约而同”地选择用项目说话、用进度表态,正以“开局即冲刺”的姿态,把两业协同从共识转化为具体行动。
全省“一盘棋”
各地如何精准落子?
不妨把镜头进一步拉近,观察在两业协同发展的全省“一盘棋”中,各地如何落子。
广州因商而兴、因工而盛,落点也格外清晰——“工商并举”。广州市高质量发展大会提出,将出台推进两业融合实施方案,争创国家级两业融合发展示范区,推动1000家以上企业“技改数转”。同时还将深化“人工智能+”行动,以AI赋能新制造、催生新服务。
去年,正是制造业与服务业的融合发力,支撑广州在复杂环境中实现经济回升。
2月25日,广州市高质量发展大会召开。
2月28日,深圳召开了全市高质量发展工作推进会议,强调要加快建设具有深圳特点、深圳优势的现代化产业体系。
会上还有个提法值得关注:深圳将大力促进重点产业、重点产品、重点集群、重点企业加快乃至超常规发展,着力营造一流营商环境和产业生态,不断催生新质生产力。
再把视线转向粤东粤西粤北地区——
潮州出台行动方案,加快创建人工智能全面赋能传统产业提质升级试点市;湛江发布了“改革深化提升年”行动方案,明确了四大领域的改革路径;茂名则更加注重两业协同发展与“百千万工程”深入实施的深度融合;云浮更是吹响“奔马行动”冲锋号,提出要打好产业结构升级、主体培优、科创赋能、营商环境这四场“硬仗”。
各地“自选动作”频出,却共同指向产业与招商两大核心。
这背后的逻辑并不复杂:推动两业协同发展,本就是广东加快现代化产业体系的重磅举措,是顺应产业演进规律、实现产业高级化的必由之路。
而加大力度推进招商引资和项目建设工作,一方面能够充分激活经营主体微观细胞,为两业协同发展创造更丰富的应用场景;另一方面,也能在外部不确定性依然存在的当下,为各地稳住基本盘、谋求新增量提供关键支撑。
具体来看,惠州将今年确定为“招商引资年”,提出全域全力推动招商引资提质增效,定下全年招商引资落地项目投资额1600亿元以上的目标。
韶关以“打造湾区算力高地,推动产业转型升级”为主题,召开了全市产业高质量发展暨招商大会,设置了五场产业招商专场对接会。
可以看到,尽管各地资源禀赋不同、发展路径各异,但都因地制宜拿出了推动两业协同发展的“真招”“实招”,目标清晰、举措实在。
企业站“C位”
政企合力讲好两业协同故事
全省高质量发展大会特别强调,企业是产业体系“细胞单元”,作用关键。各地在会后的部署,也充分体现了尊重企业、服务企业的鲜明导向。
会场直接“搬到”企业里、市领导到产业一线实地调研……企业和企业家成了各地“新春第一会”的绝对“主角”。
比如,在佛山的全市高质量发展大会暨2026年企业家大会上,企业家被安排在会场中央的“C位”就座,美的、华为等企业代表先后发言。会上还表扬了过去一年为佛山市经济社会发展作出突出贡献的50家企业代表。
东莞召开了“资本赋能 服务强企”动员部署大会。台下第一排坐的不是各局领导,而是上市公司还有深交所、上交所、北交所的负责人。
这一安排意味深长——东莞有87家上市公司,A股市值从3000亿元涨到8000亿元,增量总量全省第一;此外,还有300多家后备企业“排队”,16家等着上市。会议基调十分明确——把服务企业摆在重中之重,全力打造资本赋能的最优环境。
2月26日,深创投集团与东莞投控集团签署战略合作协议。
肇庆上线了“肇企通”线上供需对接平台,为企业疏解“找原料难、找市场难、找配套难、找服务难”等痛点,引导和支持本地制造业企业、生产性服务业企业实现就地配套、就近协同,真正激活产业链发展的内生动力。
视线进一步下沉,连日来,县、镇、区一级也密集推出配套举措,将全省大会“置顶”的任务落细落实。
推动两业协同发展,是一场需要耐心与默契的“长跑”。政府搭好台,企业唱好戏,政企形成合力,再远的征程也终将抵达。
从广东各地开年的这股“冲刺”劲头来看,两业协同发展的精彩故事,才刚刚翻开序章。
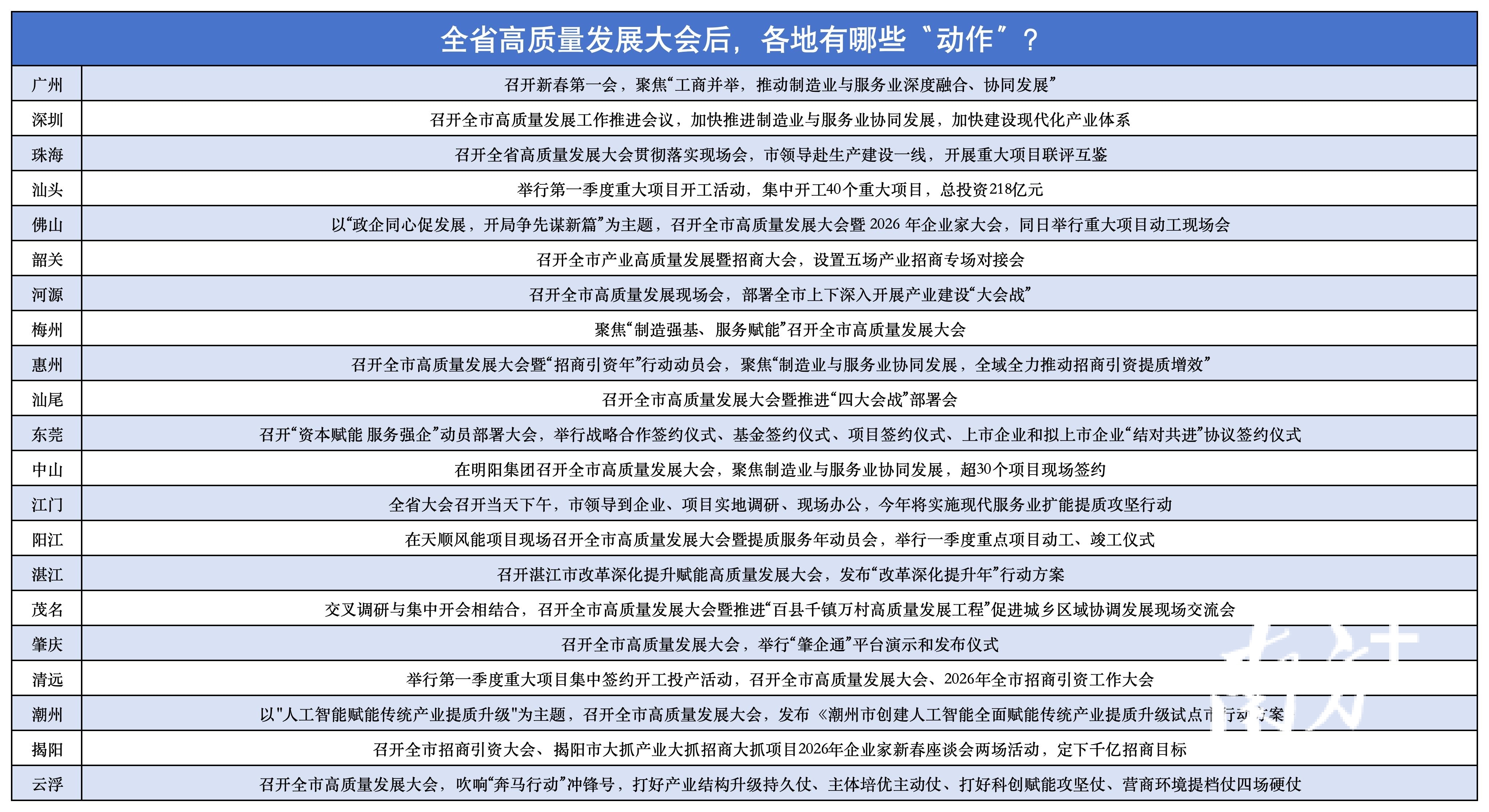
附: 各地重点动作一览
(来源:南方+)
(编辑:蒋韵)




